YAM-L2L-STM-U/US

Контроллеры управления
YAM-L2L-STM-U/US

Контроллеры позволяют заменить старое рулевое колесо на новое и управлять дополнительным оборудованием (реле сигнала, реле управления подогревом руля и т.д.)

Возможности контроллеров

Простая версия (YAM-L2L-STM-US)

Позволяет:


  • заменить старое рулевое колесо на новое
  • управлять дополнительным оборудованием:
    - реле сигнала,
    - реле управления подогревом руля и т.д.

Полная версия (YAM-L2L-STM-U)

Позволяет:


  • заменить старое рулевое колесо на новое
  • поставить новый руль там, где не было кнопок управления
  • управлять дополнительным оборудованием:
    - круизом,
    - бортовым компьютером,
    - реле сигнала,
    - реле управления подогревом руля,
    - магнитолой с входами под резистивные кнопки и.тд.


Поддерживается автономная работа рулей от:

  • AUDI
  • Volkswagen
  • Skoda
  • Chevrolet Volt/Bolt
  • Mazda CX5
  • Mercedes
  • Peugeot

Поддерживается эмуляция
рулей от:

  • AUDI
  • Volkswagen
  • BMW

Поддерживается совместная работа с рулями от:

  • Volkswagen
  • Skoda
  • Chevrolet Volt/Bolt
  • Opel
  • Mazda
  • Mercedes
  • Citroen
  • Volvo
  • BMW

Персональная помощь с настройкой

По вопросам адаптации помогаю удаленно через TeamViewer (teamviewer.com), AnyDesk (anydesk.com). Сообщите мне Вашу задачу, и я помогу с подключением и настройкой под Ваши нужды.
Все настройки производятся при подключении через USB тип C.
При заказе полной версии корпус в подарок!

Программное обеспечение

Вы можете загрузить последнюю версию программы установки и программное обеспечение контроллера по ссылкам:

Схемы подключения

Замена рулевого колеса на другое:
Замена рулевого колеса на другое + подогрев + управление реле сигнала:
Замена рулевого колеса на другое + круиз (на примере VW T5) + управление бортовым компьютером + подогрев:
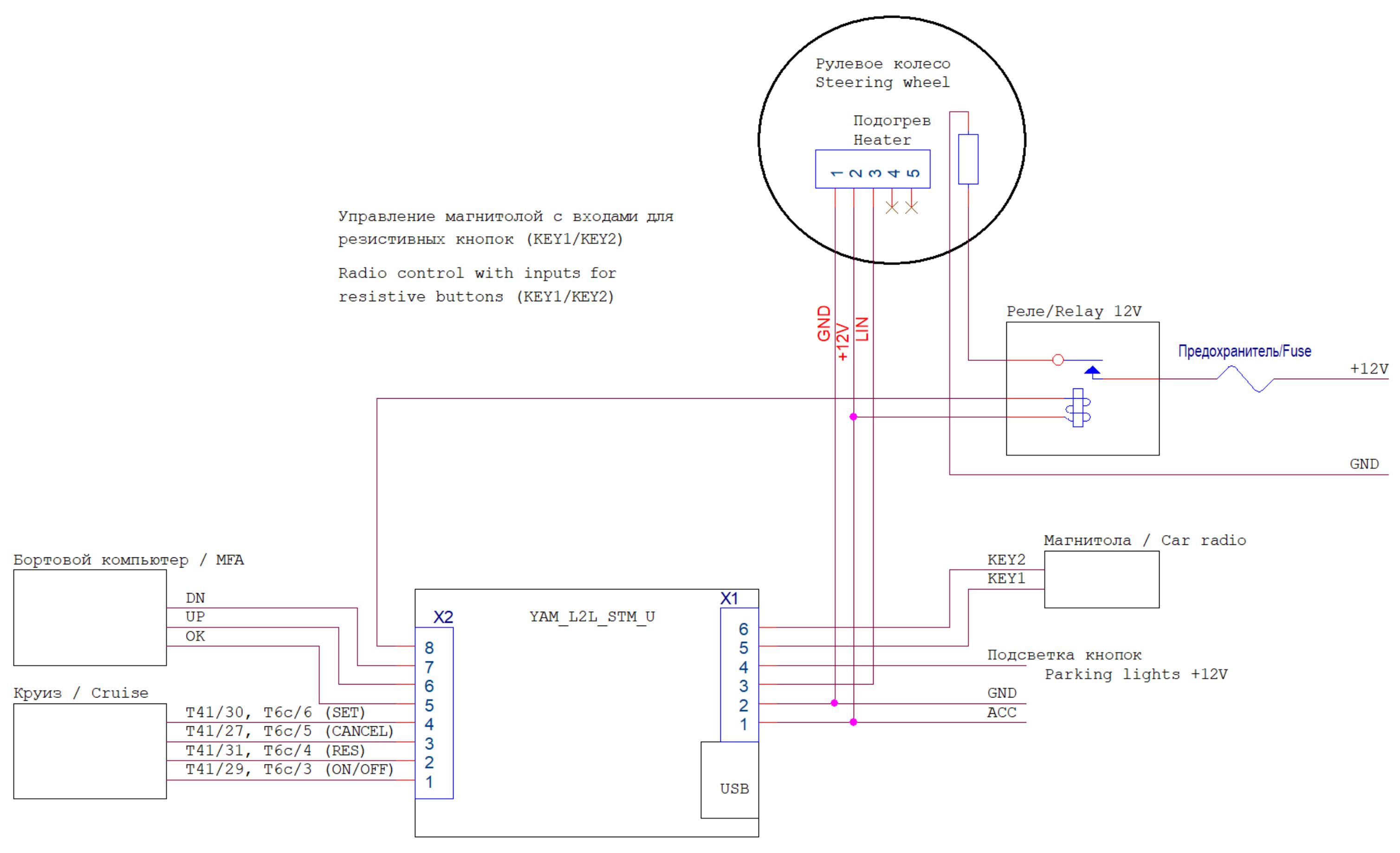
Управление магнитолой с входами для резистивных кнопок (KEY1/KEY2):
Управление магнитолой с входами для резистивных кнопок (KEY1/KEY2) + круиз (на примере VW T5) + управленние бортовым компьютером + подогрев:

Остались вопросы?

Вы можете связаться со мной по электронной почте
mmcyam1966@gmail.com