YAM-L2L-STM-U/US

Controllers
YAM-L2L-STM-U/US

The controllers allows you to replace the old steering wheel with a new one and to control additional equipment (horn relay, steering wheel heating control relay etc.)

Controllers Features

Simple Version (YAM-L2L-STM-US)

Allows to:


  • replace the old steering wheel with a new one
  • control additional equipment:
    - horn relay,
    - steering wheel heating control relay etc.

Full Version (YAM-L2L-STM-U)

Allows to:


  • replace the old steering wheel with a new one
  • put a new steering wheel where there were no control buttons
  • control additional equipment:
    - cruise,
    - on-board computer,
    - horn relay,
    - steering wheel heating control relay,
    - radio with inputs for resistive buttons etc.


Supports autonomous operation of steering wheels of:

  • AUDI
  • Volkswagen
  • Skoda
  • Chevrolet Volt/Bolt
  • Mazda CX5
  • Mercedes
  • Peugeot

Supports emulation of steering wheels of:

  • AUDI
  • Volkswagen
  • BMW

Supports cooperation of steering wheels of:

  • Volkswagen
  • Skoda
  • Chevrolet Volt/Bolt
  • Opel
  • Mazda
  • Mercedes
  • Citroen
  • Volvo
  • BMW

Personal Help With Setup

If you have adaptation issues, I can help remotely through TeamViewer (teamviewer.com), AnyDesk (anydesk.com). Let me know your task and I will help you connect and configure the controller according to your needs.
All settings are made when connected via USB type C.
When ordering the Full Version, case as a gift!

Software

You can download the latest version of the setup program and controller software via the following links:

Connection Schemes

Steering wheel replacement:
Steering wheel replacement + Heater + Horn Relay:
Steering wheel replacement + Cruise (VW T5 for example) + On-board computer control + Heater:
Radio control with inputs for resistive buttons (KEY1/KEY2):
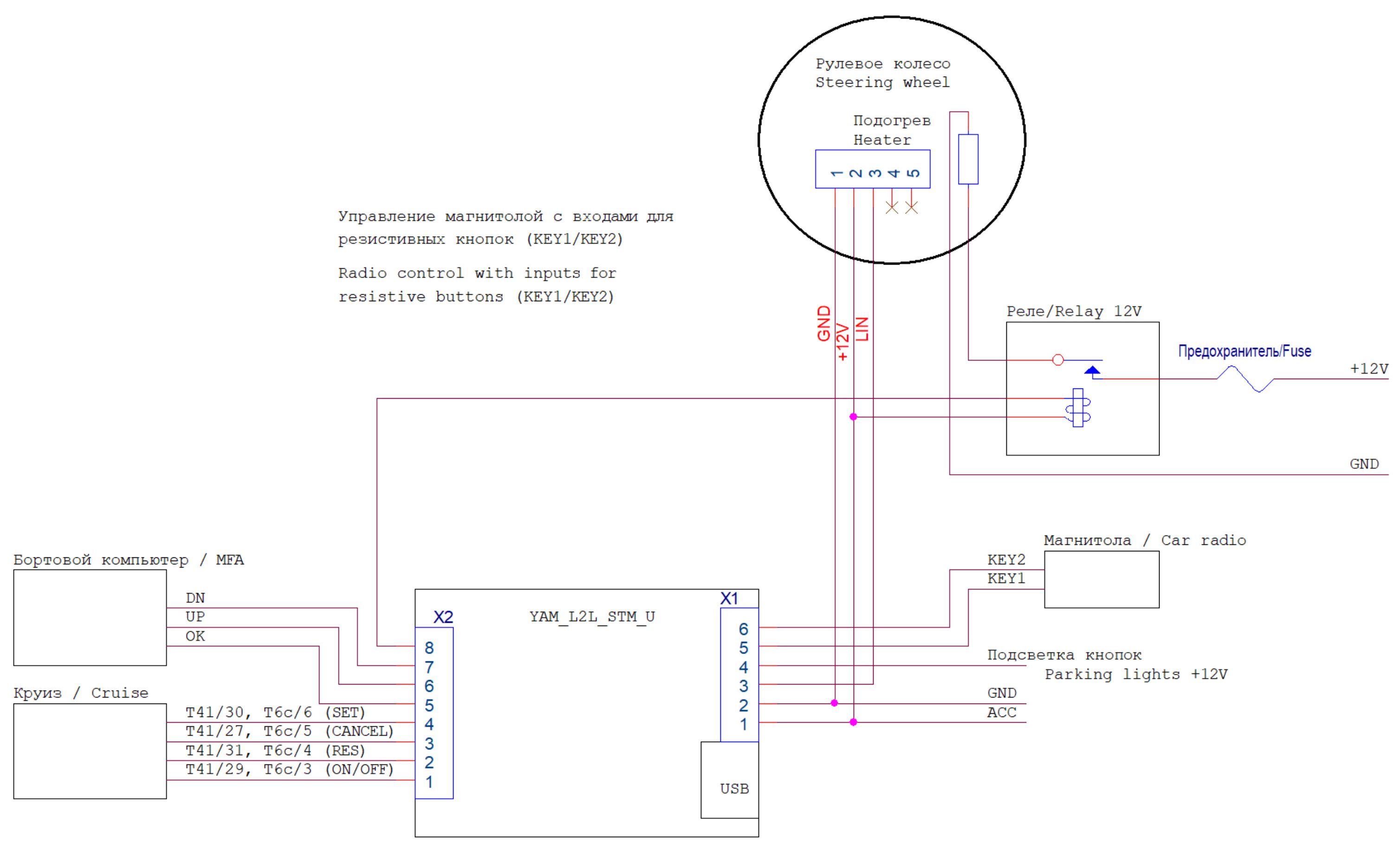
Radio control with inputs for resistive buttons (KEY1/KEY2) + Cruise (VW T5 for example) + On-board computer control + Heater:

Have questions?

You can contact me by email
mmcyam1966@gmail.com